电话图标

138-0135-8432
185-1836-7208

infomation
当前位置当前位置: 网站首页   -   不发火砂浆行业标准
联系电话咨询电话:138-0135-8432

咨询电话

138-0135-8432

北京慕湖外加剂有限公司

联系人:马经理

手机:13801358432

联系人:王丽雯

          18518367208

网址:www.beijingmuhu.com

地址:北京市怀柔区怀北镇河防口村543号


联系我们
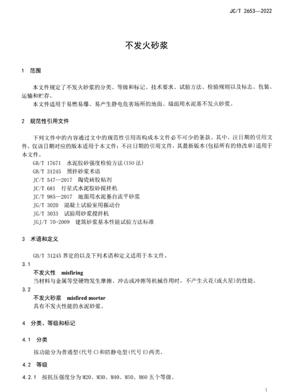
不发火砂浆行业标准
不发火砂浆行业标准 不发火砂浆行业标准 不发火砂浆行业标准 不发火砂浆行业标准 不发火砂浆行业标准 不发火砂浆行业标准

不发火砂浆行业标准

技术成熟:多年行业经验沉淀,铸就了成熟的技术、优良的信誉与口碑

匠心制造: 精细的工艺技术,流畅的生产加工配置,日久见品质。

咨询报价 138-0135-8432

交通网络便捷

专车接送到厂参观

一对一售后服务

60秒人工响应

30分钟给予技术答复

24小时免费定制方案

信息详情


相关产品